首页
关于我们
产品中心
企业实力
新闻中心
服务中心
人才招聘
联系我们
EN
首页
关于我们
公司简介
企业文化
资质荣誉
产品中心
企业实力
工厂规模
研发团队
市场覆盖
应用领域
新闻中心
企业动态
展会动态
服务中心
客户服务
资料下载
人才招聘
联系我们
EN
电话:
0532-80999669
0532-80998669
13589206661
13605421230
地址:
青岛市崂山区香港东路88号海信国际中心2号楼1301室
首页
/
新闻中心
/
企业动态
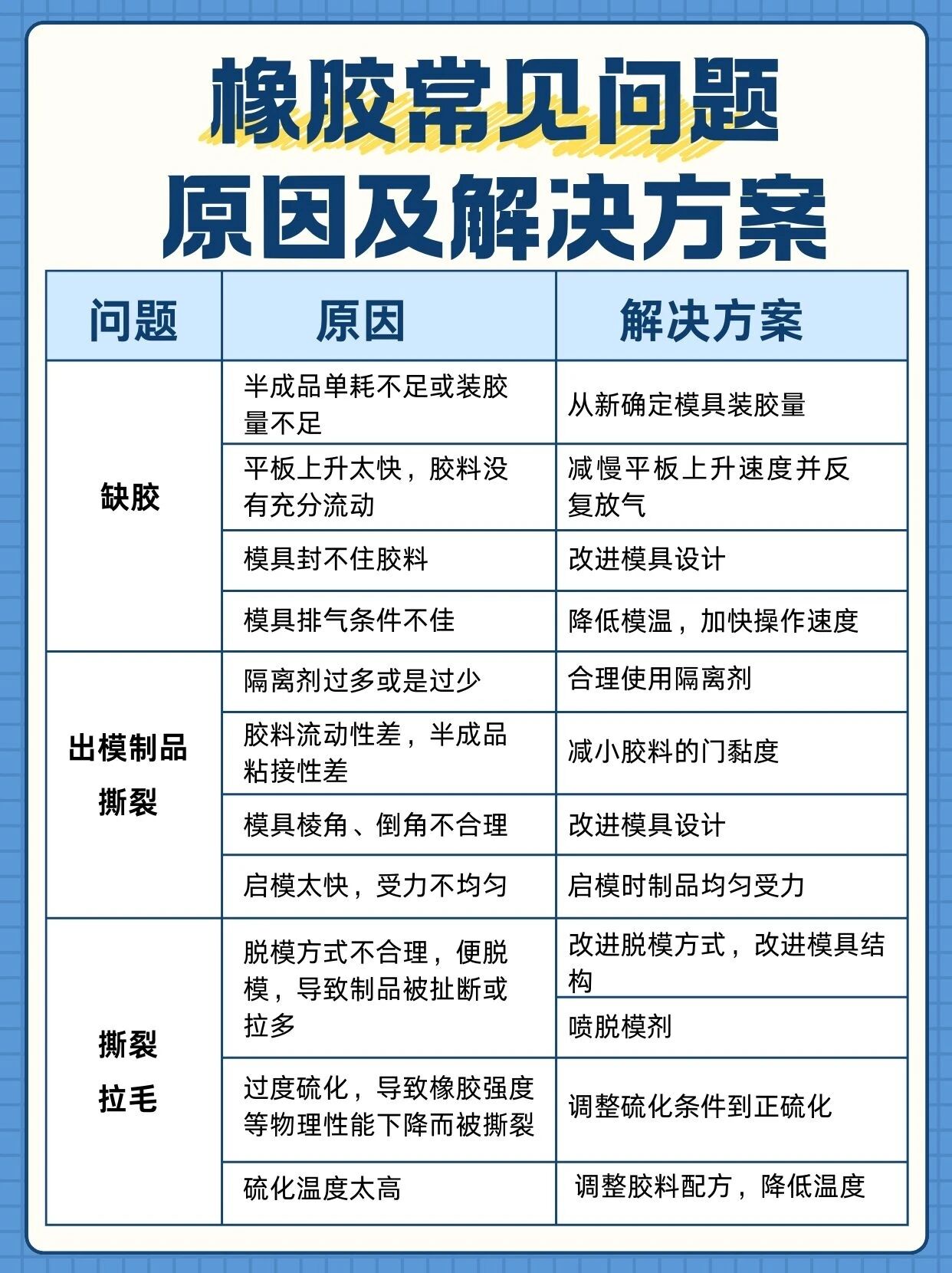
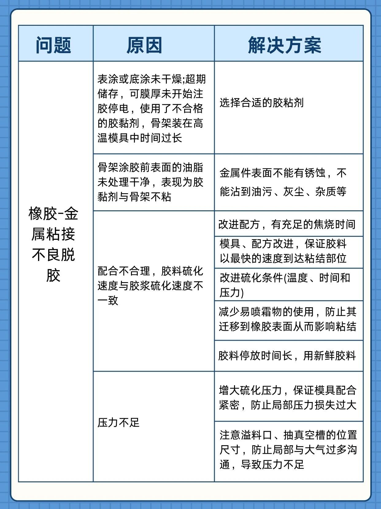
青岛世纪卓新带你了解--橡胶常见问题原因及解决方案
2026-01-27 阅读:128次
分享
上一篇
下一篇